您当前位置:首页手机游戏超时空星舰2026最新版

超时空星舰2026最新版

超时空星舰2026最新版

类型:经营养成 版本: 1.1.19

更新:2026-02-25 大小:446.85M

举报
游戏介绍

超时空星舰2026最新版是一款像素科幻风格的策略养成类手游。你将化身星际舰长,在广袤像素宇宙中开启专属星际征程。你可以自由设计星舰布局,搭建各类舱室,打造独一无二的专属战舰。还能招募不同种族的船员,培养其技能并分配岗位,还可编写指令实现自动作战。喜欢策略管理游戏地玩家快来下载游玩吧!

超时空星舰2026最新版船员属性介绍

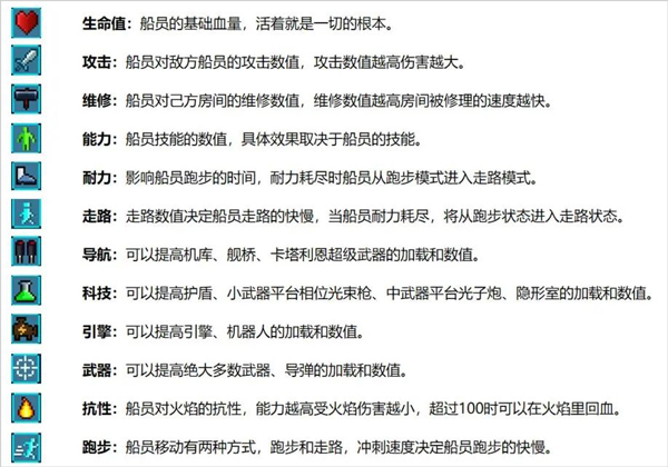
你可以在船员档案看到船员的属性,不同的属性代表船员不同的能力值,通过将船员放置到健身房或学院进行训练,可以增加属性值。下图的绿色数字既通过训练获得。

不同的能力可以对房间产生不同的效果,训练哪个属性?指示船员修复还是进攻?设置怎样的AI指令?船员匹配哪个房间更优,是你需要深度研究的问题!

属性介绍:

船员装备:

你可以为船员穿上装备,装备可极大增强船员的属性。

装备包含头盔、护甲、饰品、腿甲、武器,目前几乎所有船员只能穿两件装备,不同的船员的可装备位置是不同的哦。

只有船长可穿满5件装备,其中也是只有船长才能装备宠物。

你可以通过材料合成或购买获得装备。

超时空星舰2026最新版游戏界面介绍

《超时空星舰》是一款可自行搭建管理的星际飞船策略手游,开测在即,如果你是萌新,希望这篇说明能够帮到你,下面带来主界面的功能一览。

游戏主界面:

请注意上图右侧的红框部分,在下文按顺序做截图说明。

1、主要包括聊天界面和收件箱

2、包括兑换码、添加官方群以及游戏偏好设置。

3、包括了航行日志、排行榜数据、每日任务、成就、收集船员图鉴。

战斗界面:

你需要特别注意的是,战时能力房间将只显示房间图标,你可以在房间的左上角看到该房间的图标。

超时空星舰2026最新版游戏特色

1、深度星舰定制,可自由规划舱室布局、搭配武器装备,建造个性化战舰外观。

2、独特编程系统,可给船员与武器设置情境指令,实现自动战斗与离线挂机,解放双手。

3、丰富派系选择,海盗、联邦等派系各有特色,初始星舰与超武技能不同,战术不同。

超时空星舰2026最新版游戏亮点

1、像素画风融合科幻元素,星际场景与星舰细节饱满,辨识度拉满。

2、玩法层次丰富,兼顾星舰养成、资源管理、多人对战与未知探索,可玩性强。

3、探索星域可触发随机事件,完成任务还能解锁稀有船员与高阶装备。

更新日志

v0.999.47版本

舰队战争来啦!与你的舰队成员并肩作战,在多舰交战中征服银河系,共享战争战利品带来的丰厚奖励!

游戏信息
  • 系统要求: 需要支持安卓系统5.2以上
  • 厂商: Savy Soda
  • MD5: b48e885a19adc673704ba291871cb8bb
  • 包名: com.muzitap.tappss
  • 权限说明:

    点击查看

  • 隐私说明:

    点击查看

相关版本
相关游戏
查看更多 ...
相关合集
查看更多 ...
文章更新
查看更多 ...
游戏更新
查看更多 ...

用户评价

  • 全部
  • ios
  • Android
  • 好评
  • 中评
  • 差评

7.5

500+人评论

请为游戏评分:

不推荐

评论内容需在5-200字之间~

0/200

验证码
发表评论