您当前位置:首页手机游戏鸑鷟镜花水月

鸑鷟镜花水月

鸑鷟镜花水月

类型:休闲单机 版本: 无

更新:2025-12-11 大小:0.00M

* 暂无资源,感兴趣的小伙伴可以收藏本页面或持续关注本站后续动态哦~

举报
游戏介绍

鸑鷟镜花水月是一款十分优秀的国产galgame游戏,这款游戏采用了非常精美的二次元游戏画风,带给玩家出色的视觉体验,而且这款游戏讲述了讲述了与众不同的校园故事,而且这款游戏玩家还可以接触到性格各异的人物,走向不同的游戏结局,而且这款游戏的配音也十分优秀,让玩家可以更加沉浸式的体验这款游戏,对此感兴趣的玩家快来下载游玩吧。

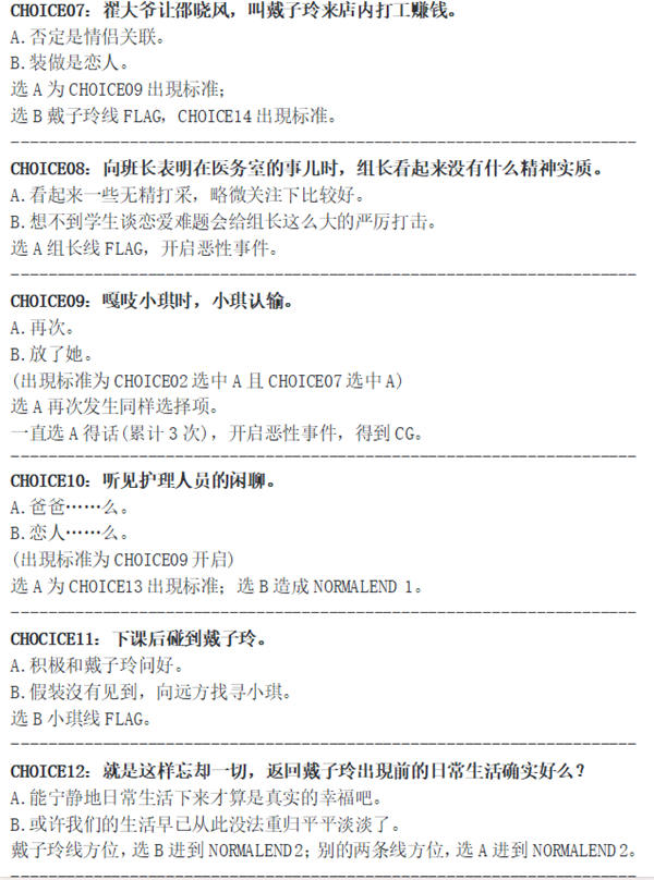
鸑鷟镜花水月手机版各选项攻略

鸑鷟镜花水月手机版人物支线攻略

1、小雅线

2、班长线

3、戴子玲线

鸑鷟镜花水月游戏优势

1、非常精美的人物立绘,深受广大玩家们的喜欢。

2、玩家可以接触到性格各异的人物,解锁不同的游戏剧情法向。

3、还有广阔的校园地图等待玩家来探索,体验更加丰富的游戏内容。

鸑鷟镜花水月特色玩法

1、选择不同的选项,帮助玩家更好的推进这款游戏。

2、多种不同的游戏结局,鼓励玩家多周目重复进行游玩。

3、玩家可以随时随地存档,方便玩家下次继续游玩。

游戏信息
  • 系统要求: 需要支持安卓系统5.2以上
  • 权限说明:

    点击查看

  • 隐私说明:

    点击查看

相关版本
相关游戏
查看更多 ...
相关合集
查看更多 ...
文章更新
查看更多 ...
游戏更新
查看更多 ...

用户评价

  • 全部
  • ios
  • Android
  • 好评
  • 中评
  • 差评

8

500+人评论

请为游戏评分:

不推荐

评论内容需在5-200字之间~

0/200

验证码
发表评论